Have you ever wondered how a contractor or loss mitigation company determines the cost of repairs on a claim? What's the process for writing up an estimate?
At R4 Restoration we use an estimating software called Xactimate. This is widely considered an industry standard (being one of the only real options) and is used by many restoration contractors and insurance carriers across the U.S. and Canada. The software's price list is based on regularly updated, average market pricing for labor, materials, and equipment in each zip code, which helps keep estimates consistent and aligned with current local costs.
Pricing Uses Market Averages
Because this software is used extensively by the insurance industry we can get our estimates to the adjusters much quicker, allowing for a smooth process from start to finish.
The Xactimate estimating software uses a line-item estimating approach. This provides detailed, accurate estimates and helps us create clear punch lists for our team and any subcontractors, so nothing gets missed.
Different Estimates for Different Work
There are two different types of estimates. The first is for what we call Loss Mitigation and the second is for Construction & Repairs. Loss mitigation is the process of stabilizing the property and preventing additional damage after an event, such as water, mold, fire, smoke, or storm impact, before full repairs begin. For water losses, mitigation procedures are guided by industry standards such as the IICRC S500, which categorize the level of water contamination and help determine appropriate safety and drying methods.
Let's consider the process for writing an estimate on a roof that has been damaged by wind and hail. This would fall under the category of a Construction & Repairs estimate. The process for writing an estimate starts with a scope.
What is involved in the scoping process? We arrive at the property, climb up onto the roof, and do a physical inspection to document damage and possible sources, so the claim can be properly evaluated in order to determine the cause of loss. We document the process by taking photos of the entire roof, each face, and any damage. Then we get the dimensions of the entire roof and house. This involves measuring each face of the roof along with any valleys, as well as obtaining the pitch of the roof. We also measure the perimeter and height of the house. Doing all of this gives us the exact measurements of the surface area of the roof. These steps are crucial in providing an accurate estimate of work and materials needed. That's pretty much it for the scope.
- Roof Plane: This is the surface of the roof. It is flat, but pitched or on an angle. It is also called the field of the roof.
- Ridge: This is the top or peak of the roof, where two roof planes meet.
- Valley: This is where two pitched roof faces connect and project inward. They are always at a lower slope than the adjoining roof planes.
- Dormer: This is a roof feature that projects out from the roof face. It usually houses a window and adds extra space and/or light to the room inside.
- Abutment: This is a spot where the roof face meets the wall of the home, instead of a roof ridge. Abutments are common on small home additions, such as door canopies, bay windows, attached sheds or garages.
- Hip: This is where two roof faces connect and project outward. A roof with hips will need a specific shingle, called hip and ridge shingles, to cover the hips.
- Gable: This is the triangular wall underneath where two roof planes meet. It’s important to note that not all roofs have gables.
- Hipped End: The hipped end of the roof is the sloped roof face between two roof hips. A pyramid roof has four hipped ends. A hipped roof has only two hipped ends.
- Gable End: The gable end of the roof is the edge of a roof above the gable.
- Eave: This is where the roof hangs over the edge of the exterior wall.
The Estimation Process
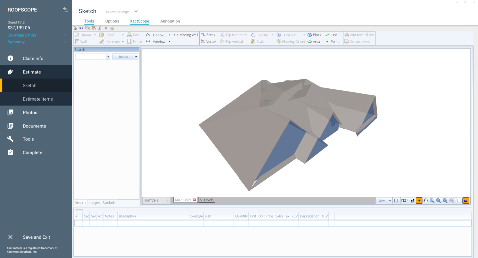
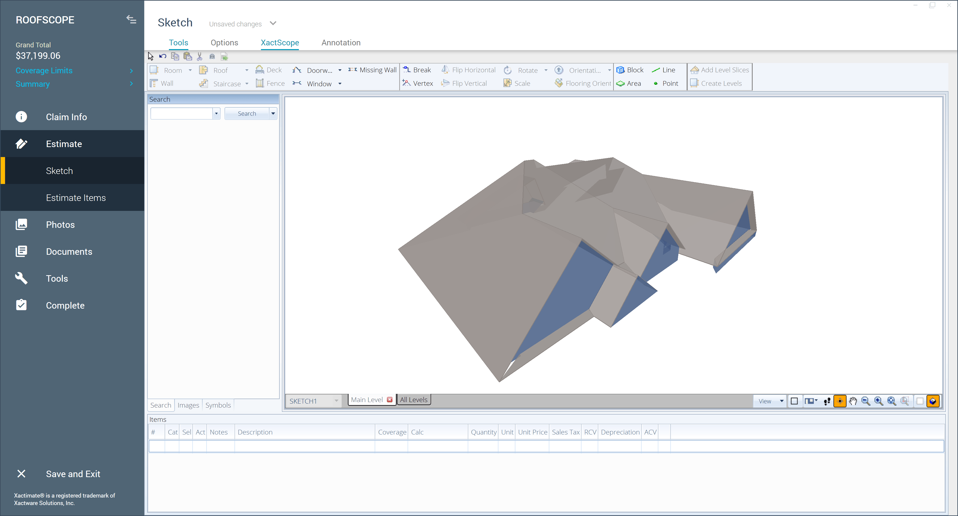
The next step is estimating. Now that we have the data from the roof, we can input it into our estimating software. In this program, we create a sketch (a detailed 3D drawing) of the house and roof to the exact dimensions we obtained during our scope.
Once the sketch is complete we continue our estimate with each item that needs repair, removal, or replacing. Each item is given its own line. Each line clearly describes the work being performed or material being used, including the type, quantity, and associated cost for that item.
The next step in the estimating process is to send the estimate to the claims adjuster. Again, we do this through Xactimate, which delivers the entire estimate directly to the adjuster, including pictures, sketches, measurements, and all line items. The adjuster is notified right away that they have an estimate waiting for review. Once the adjuster reviews the estimate, and approves it, we can proceed with repairs.
This may seem a little tedious, but it's necessary to assure accuracy of both cost and materials. This is important to all parties involved. The insurance company knows they are paying only for necessary labor and materials to restore your property back to like condition. The insurance adjuster and your insurance company can see a clear, itemized breakdown, which helps keep claim costs transparent and ensures key repair items are documented so nothing gets missed. You can feel secure because you see nothing is missed, knowing that you're getting what you paid for, coverage to restore your property.
We’ve considered just one type of estimate, a roof repair. However, no matter the type of claim, the process is almost identical. This same structured approach applies whether we're inspecting a storm-damaged roof in Suwanee or a flooded basement somewhere across metro Atlanta.
Now that you know what’s involved in providing an estimate, you understand just how important our relationships are to us. We know that as a homeowner, customer service is important to you. Be assured that anytime you work with R4 Restoration, we focus on customer care, knowing how important your home is to you and your family. If you've experienced water, mold, fire, or storm damage, working with a contractor who understands both IICRC standards and insurance estimating software can make the process safer and less stressful for your family.


